- 31 octubre, 2019
- Posted by: comunicaciones@redsimus.com
- Categoría: Vitrina Mejores Prácticas
En el marco de la Vitrina de Mejores Prácticas, les contamos sobre el proyecto de Big Data de telefonía para planificar mejor la movilidad de las ciudades, desarrollado por el ayuntamiento de donostia de San Sebastián – España, donde se utilizan los datos de telefonía móvil para la extracción de patrones de movilidad y matrices origen destino de una manera no intrusiva.
Hoy en día, gracias al uso intensivo que hacemos de los móviles, generamos una huella digital en las compañías de telefonía móvil que puede ser utilizada para extraer patrones de movilidad. El Big Data generado por millones de usuarios ofrece posibilidades que hasta hace unos años eran impensables y nos permite monitorizar la movilidad con mayor precisión.
Muchos estudios de movilidad de las ciudades se basan en campañas de encuestación que ofrecen una representación de la movilidad muy pequeña y estática. Gracias a los datos de telefonía móvil podemos seguir el comportamiento de la movilidad a lo largo del tiempo con mayor precisión y ampliar geográficamente la zona de estudio. Podemos además fijarnos en ciertos colectivos como los turistas para entender cómo se comportan. EstiMat es una plataforma de generación de matrices O-D desarrollada a través de datos de telefonía móvil, tarjetas de transporte público y otras fuentes de datos. Mediante esta plataforma, se agregan datos de distintas fuentes, se extraen patrones de movilidad y se generan los indicadores clave que ofrecen mayor seguimiento de los usuarios, tanto temporal como espacial.
INTRODUCCIÓN
El uso de datos de telefonía móvil ofrece nuevas herramientas espaciotemporales para mejorar la planificación de la movilidad, reducir ineficiencias en las redes de transporte actuales y predecir la demanda de diferentes actuaciones de transporte. La demanda y su distribución espacial es información de entrada esencial en los modelos de análisis de transporte, representada habitualmente por matrices origen-destino (O-D). Disponer de matrices fiables es un aspecto crítico a la hora de analizar iniciativas y soluciones de transporte, y algunas decisiones suelen depender de su precisión. Las tradicionales aproximaciones basadas en encuestas son muy útiles a la hora de estimar la elección modal, pero a pesar de estar apoyadas en aforos, a la hora de construir matrices O-D han demostrado tener carencias que limitan su usabilidad. Todo modelo requiere de una fase de calibración para ajustarlo a la realidad, la calibración se vuelve más compleja cuanto peor o más inexactos son los datos de partida. Gracias al Big Data en una situación ideal el modelo no requeriría de calibrado porque las matrices origen-destino representarían fielmente la realidad observada. Los modelos han resultado de gran utilidad, pero también han presentado limitaciones, entre estas limitaciones se encuentran:
- Uso de muestras pequeñas debido al alto coste y la dificultad de la realización de encuestas: en muchos estudios se carece de suficiente muestra en algunas zonas, por lo que se limita la comprensión de los flujos.
- Limitaciones de escala espacial y temporal en los datos recolectados: aspectos de privacidad suelen limitar el detalle geográfico, por lo que no se pueden plantear políticas y efectos a pequeña escala ni, por ejemplo, centrados en un motivo específico, como puede ser el trabajo.
- Baja frecuencia de las actualizaciones: los datos se obtienen con frecuencias muy bajas (intervalos de tiempo muy largos), conllevando la dificultad de analizar cambios en la movilidad a corto plazo.
- Dificultad de mejora de las matrices con aforos: al ser volúmenes de tráfico en puntos concretos de la red, se desconocen el origen y destino de los viajes.
Se han desarrollado numerosas técnicas para procesar y combinar estos datos tradicionales, pero la fiabilidad de las matrices resultantes es incierta y no siempre se puede medir estadísticamente. En esta línea, una de las fuentes de datos más prometedoras son los datos de telefonía móvil. Estos datos, una vez tratados, permiten tener observaciones directas de la generación y distribución de viajes de los usuarios y secuencias de ubicaciones de un mismo usuario durante todo un día. Hoy en día una gran proporción de usuarios de telefonía móvil están caracterizados por acciones que realizan con alta frecuencia, que permiten observar sus movimientos con suficiente granularidad temporal. Es por ello por lo que este proyecto ha permitido estimar matrices O-D que conllevan posteriormente el desarrollo adecuado de herramientas de modelización y planificación centradas en el usuario, basándose en datos de localización de telefonía móvil.
EstiMat es una plataforma de generación de matrices O-D que combina estos datos de los usuarios de telefonía móvil con datos de monética o datos estadísticos, para extraer métricas y matrices O-D más fiables. Los datos de telefonía móvil utilizados para la plataforma EstiMat se obtienen a través de Orange, primer operador en tráfico de datos y el segundo operador de telefonía móvil en España. Dispone de 16 millones de clientes y del 28% de la cuota de mercado. Ingartek, como partner de Orange, ofrece indicadores basados en datos anonimizados, gracias a los que se pueden extraer los patrones de movilidad.
Cada uno de los puntos de la Figura 1 representa la ubicación de una torre de telefonía móvil y, como consecuencia, de un punto de captura de datos. Cada día se reciben enormes cantidades de datos, más de 100Gb de información comprimida, y su explotación tiene un potencial enorme, gracias a la forma pasiva y no-intrusiva en la que se recolectan.
Figura 1. Ubicación de las antenas de telefonía y por tanto puntos de captura de información de la movilidad
Es necesario, por lo tanto, depurar la información proporcionada por Orange para extraer la información relevante y cruzarla con otros datos de movilidad significativos, como se ha relizado en la plataforma EstiMat, para obtener patrones de movilidad fiables. Estudios como los de Iqbal et al. (2014) o Gundlegård et al. (2016) han demostrado la fiabilidad y aplicabilidad de dichas matrices.
PLATAFORMA ESTIMAT
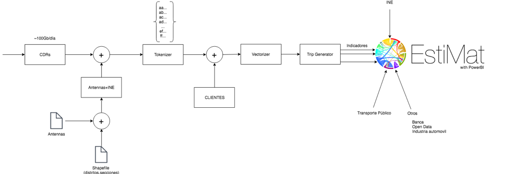
Para la creación de la plataforma EstiMat, se ha desarrollado un sistema que combina distintas fuentes y ofrece datos de movilidad enriquecidos. En el caso de los datos de telefonía móvil, se siguen distintos procesos orientados a generar valor a partir de la información recibida por cada torre de telefonía. La información se fusiona después con otras fuentes de datos como las validaciones del transporte público. La plataforma EstiMat dispone así de módulos y componentes productificados. No obstante, su despliegue en el estudio de un territorio concreto requiere de un grado de configuración y parametrización en función de los datos de los que se dispone, además de los datos de telefonía móvil, y de los objetivos marcados en el estudio.
La explotación de los datos se realiza en todo caso garantizando la privacidad de estos. Todo análisis de datos desagregado, así como la definición de perfiles de usuarios según el intervalo horario, día de la semana o localización de residencia y lugar de trabajo, se hace de forma anónima con el cumplimiento de la normativa vigente y según las autorizaciones recibidas por los entes implicados. En este caso, la compañía telefónica está autorizada a la toma de datos y la explotación de datos de localización.
Metodología de implementación y despliegue
Los pasos para la implementación de EstiMat se inician con el tratamiento de los datos de telefonía móvil. En este tratamiento se procesan y seleccionan los datos de valor obtenidos de las antenas de telefonía. Después, las trayectorias de los usuarios se convierten en viajes, extrayendo los movimientos entre actividades separadas espacialmente, para después agregarlos en tiempo y espacio para generar la matriz. El siguiente paso consiste en establecer las fuentes de datos que deben integrarse con estos viajes generados a través de datos de telefonía móvil. Por último, la plataforma está preparada con una consola que permite configurar los indicadores y matrices que se quieren obtener. En la Figura 2 se resume el proceso seguido en el desarrollo de la plataforma EstiMat.
Figura 2. Proceso de tratamiento de datos de telefonía móvil combinados con otras fuentes de datos para la plataforma EstiMat
Para empezar, el procesamiento de los datos de telefonía móvil se inicia con los conjuntos de datos CDR (Call Detail Records), que consisten en logs o registros de transacciones de teléfonos móviles recogidos por los operadores para apoyar su procedimiento interno de facturación. Los datos CDR resumen todas las transacciones que se han realizado desde el teléfono móvil, incluyendo el tipo de actividad (llamadas, mensajes o uso de datos), el usuario, la fecha y hora en el que se ha producido, detalles técnicos como información sobre el enrutamiento y, por último, el identificador de la antena móvil que da conectividad al terminal en el momento en que se realiza la transacción. Este último dato es particularmente relevante para estudiar la movilidad de los usuarios, ya que aporta una estimación de la posición geográfica. Distintos estudios indican que el teléfono móvil se utiliza durante 5 horas al día y realizamos de media 85 interacción. Las interacciones son de corta duración con el envío de un whatsapp o la lectura de un whatsapp. Se puede ver en la imagen cómo se distribuyen estas acciones a lo largo del tiempo.
Figura 3. Intensidad de uso del teléfono móvil a lo largo del día
Los CDR generalmente no incluyen la intensidad de señal u otros detalles radio que permitan triangular el terminal con más precisión, por lo que la posición estimada suele corresponder a la localización de la antena. La red de telefonía móvil está formada por unas estaciones base que tienen asignada una zona de cobertura. Estas zonas de cobertura no son fijas y dependen de la actividad de cada estación y de la topografía de la zona. Integrando la localización de estas antenas con información geográfica, y gracias a la estimación de cobertura, por ejemplo, por el método de Voronoi (Figura 3), se obtiene una zonificación del área de estudio que será la base de la matriz O-D. Estas estaciones se suelen agrupar en Áreas de Localización, sabiendo constantemente la localización de un teléfono móvil en estas áreas, mientras que la localización a nivel de estación sólo se conoce cuando ocurre un evento.
Figura 4. Zona de cobertura de las antenas utilizando la distribución Voronoi
A la hora de tratar los datos recolectados de las antenas, se define un conjunto de indicadores del grado de actividad que permite caracterizar la calidad geográfica de la información proporcionada por cada usuario del CDR. Al aplicar estos indicadores, se puede seleccionar una muestra de usuarios que respete ciertos estándares de calidad, es decir, su patrón de actividad es suficientemente estable y constante para permitir observar sus movimientos con gran granularidad, reduciendo el riesgo de definir trayectorias parciales o sin sentido. El ajuste correcto de ciertos parámetros implica tener muestras de usuarios altamente activas, significativas y estadísticamente relevantes.
Una vez ajustados los parámetros y verificados los estándares de calidad geográfica proporcionados por la muestra, se extraen los viajes como movimientos entre actividades o paradas. Por último, se calibran, clasifican y ajustan los viajes obtenidos con otras fuentes de datos como los de transporte público, banca, datos estadísticos o cualquier dato relevante para la movilidad del que se disponga. Se obtienen así las matrices O-D del territorio de estudio, en función de franjas horarias o de indicadores que se quieran analizar.
Figura 5. EstiMat Barcelona – Visualización de la matriz O-D en el aplicativo de EstiMat
El estudio se lleva a cabo en un área específica de interés, la cual es la base para la definición del algoritmo de estimación de matrices y la diferenciación del modo de transporte, en caso de que sea necesario. En la última fase, la metodología se extiende a otras áreas de la ciudad/territorio para comprobar la robustez de los parámetros escogidos. Una vez desarrollado el tratamiento de datos, se muestran los resultados en la plataforma a partir de matrices O-D visuales, gracias al cuadro de mando e indicadores monitorizados por EstiMat (Figura 4).
Casos de uso y futuros desarrollos
Los datos generados a través de tarjetas inteligentes y redes de teléfonos móviles son sensores oportunistas de movilidad humana a gran escala, debido a su amplia cobertura y nivel de detalle. Los datos de rastreo del teléfono móvil que aborda EstiMat representan un proxy razonable para la movilidad individual, con muestras de viaje grandes y matrices O-D, por lo que sus posibles usos son numerosos. Por el contrario, las transacciones con tarjetas inteligentes se utilizan generalmente más con fines de validación. Estos datos en conjunto permiten así capacitar a los responsables de las tomas de decisiones de una forma más fiable y detallada para:
- El seguimiento de políticas en movilidad: pudiendo comparar datos en cualquier hito temporal y realizando estudios exante y expost de una misma zona frente a cualquier actuación de transporte.
- Los estudios de demanda de la movilidad: obteniendo orígenes y destinos de viaje, patrones relacionados con actividades, distinción y porcentajes modales junto a datos de monética, etc.
- El análisis del comportamiento de usuarios de interés: obteniendo puntos espaciales de atracción/generación de viajes y patrones de movilidad, como por ejemplo de los turistas.
- La comprensión de la asistencia a eventos especiales: extrayendo patrones para dar servicios especiales o para estudios de resiliencia.
La plataforma EstiMat, gracias a la estimación de matrices O-D, aporta una primera base para algunos de estos estudios de movilidad. Un ejemplo de uso para la matriz O-D obtenida gracias a EstiMat es el de un estudio desarrollado para la ATTG (Autoridad Territorial del Transporte de Gipuzkoa). La matriz sirve como dato de entrada para un modelo macroscópico mediante la herramienta EMME, que permite estudiar cualquier nueva situación y prever el impacto que va a suponer, a fin de conseguir una planificación optimizada de la red de transporte. El proyecto ha conseguido que las acciones que se toman dentro de la planificación del transporte puedan estudiarse antes de implantarse gracias a un sistema de ayuda a la toma de decisión, DSS (Decision Support System), que permite evaluar el impacto de cualquier cambio en la red para el conjunto de los agentes del territorio histórico de Gipuzkoa.
La discusión y aplicación de los datos pasivos de telefonía móvil han demostrado estos últimos años tener un gran potencial para la planificación del transporte. Aun así, aún quedan cuestiones importantes que abordar adecuadamente para ciertos tipos de estudios mencionados. Los retos a los que queda enfrentarse, una vez perfeccionadas las técnicas de obtención de las matrices O-D, marcan los futuros desarrollos que se pretenden implementar gracias al análisis de datos de telefonía móvil.
Para empezar, se debe avanzar en la recolección de los datos, debido a los marcos legales y de privacidad existentes, a pesar de la utilidad de los datos recolectados de forma pasiva. A la hora de procesarlos, queda mucho que desarrollar en Data Mining, debido a la cada vez mayor cantidad de datos y a la falta de metodologías específicas para el análisis de la movilidad, con la incertidumbre que conlleva. Por otro lado, una vez generadas las matrices, se necesita innovar en su validación externa, a través de la fusión y comparación con nuevas fuentes de datos de las que se disponga. Gracias a estos nuevos datos sobre el individuo, ya se está tendiendo a la adaptación de los tradicionales estudios de planificación a un nivel basado en el agente (agent-based models), con microsimulaciones y predicciones a nivel individual. Por último, cara a estudios futuros, la disponibilidad en tiempo real de estos datos y herramientas que lo procesen posibilitarían una toma de decisiones dinámica sobre las redes de transporte.
En la línea de estos futuros retos, se están empezando a tratar datos de localización procedentes de Here, uno de los principales proveedores de floating car data y perteneciente al Grupo Daimler, Audi y BMW, para fusionar las diferentes fuentes de datos disponibles y aumentar la capacidad de la plataforma EstiMat para la comprensión de la movilidad.
difusión y conclusiones
Antes de que fuese posible el tracking de los usuarios a través de telefonía móvil, tarjetas inteligentes de transporte público o los GPS, era difícil y costoso generar muestras de gran escala que permitiesen desarrollar modelos de demanda precisos. Hoy en día, gracias al uso intensivo que hacemos de los móviles, generamos una huella digital en las compañías de telefonía móvil que puede ser utilizada para extraer patrones de movilidad. Una gran proporción de usuarios de telefonía móvil están caracterizados por acciones que realizan con alta frecuencia, que permiten observar sus movimientos con suficiente granularidad temporal como para aumentar la fiabilidad de los patrones de movilidad en comparación a métodos tradicionales. Esto nos permite hacer modelos más realistas y precisos de los que se habían conseguido hasta el momento con menor intervención en el proceso de calibración.
EstiMat es una plataforma de generación de matrices O-D a través de dichos datos de telefonía móvil en combinación con datos como los de monética. De esta forma, la plataforma tiene los siguientes beneficios e impactos:
- Incrementa la información disponible acerca de los patrones de viaje de todo el día durante toda la semana en toda la ciudad/territorio de estudio, gracias al aprovechamiento de nuevas fuentes de datos.
- Reduce el tiempo y el coste de los análisis, gracias a la sustitución del sistema tradicional de realización de encuestas con las nuevas herramientas de análisis de información proveniente de la actividad de telefonía móvil y su aplicación durante el proceso de generación de matrices O-D.
- Obtiene datos con los que asentar una base más robusta de diferentes herramientas de modelización y simulación de la demanda, para realizar la planificación estratégica de la movilidad y estudiar el impacto de diferentes actuaciones de transporte.
- Permite definir diferentes perfiles de usuario y ver las dinámicas de su comportamiento, como por ejemplo los patrones de los turistas en el territorio de estudio.
Estas matrices generadas sirven como base para estudios de movilidad y modelos de simulación llevados a cabo con anterioridad con datos de encuestas y de monética, como por ejemplo el sistema de ayuda a la toma de decisión del Gobierno Vasco. En los futuros desarrollos se pretende evolucionar en la obtención de viajes y modos de transporte a partir de estos datos, además de abordar siguientes pasos como la fusión con otras nuevas fuentes de datos.
Por lo tanto, se ha observado que los datos de telefonía móvil están siendo fuentes de datos viables para desarrollar un amplio rango de aplicaciones para el estudio de la movilidad y poder implementar políticas que hagas la movilidad más sostenible. Se ha podido concluir que para la estimación de matrices O-D, además del tratamiento de los datos CDR, es necesario usar otras fuentes de datos para su calibración y validación. El valor del Big Data está en la fusión de distintas fuentes de datos. Si bien es cierto que esta nueva fuente de datos no reemplaza a los métodos tradicionales, los complementa ofreciendo nuevas funcionalidades de una manera menos costosa y más rápida.
REFERENCIAS
- Chen, C., Ma, J., Susilo, Y., Liu, Y. & Wang, M., 2016, The promises of big data and small data for travel behavior (aka human mobility) analysis, Transportation Research Part C 68 (2016), 285-299
- Iqbal, M.S., Choudhury, C.F., Wang P. & Gonzalez, M.C., 2014, Development of origin-destination matrices using mobile phone call data, Transportation Research Part C 40 (2014), 63-74
- Gundlegård, D., Rydergren, C., Breyer, N. & Rajna, B., 2016, Travel demand estimation and network assignment based on cellular network data, Computer Communications 95 (2016), 29-42
- Andrews, Ellis, Shaw, Lukasz Piwek, Beyond Self-Report: Tools to Compare Estimated and Real-World Smartphone Use (2015)
